logo

Geodaten - 

Karten - 

GIS


Dr.-Ing. Claas Leiner


Startinfo

Kontakt

Schulung + Support

Geodaten

Geodaten beschaffen

Formate konvertieren

Projektionen 

Geodatenverarbeitung

GIS-Projekte

Kartengestaltung

freie GIS-Software

Preise

Projekte / Referenzen

über mich

Warum GIS?



Geodatenverarbeitung

Sie suchen Unterstützung bei der Verabeitung und Analyse von Geodaten oder möchten diese Arbeit vergeben? Ich führe für Sie Analysen durch, präsentiere die Ergebnisse in Karten und dokumentiere den Prozessablauf nachvollziehbar. Ich arbeite sowohl mit Vektor- als auch mit Rasterdaten und führe die Analysen mit QGIS, GRASS, PostGis, SpatiaLite und Saga durch. Sie können die Daten anschließend in Ihrem GIS-Programm weiterverabeiten und visualisieren - egal ob Sie ArcGis oder freie Software einsetzen oder Ergebniskarten in Grafikprogrammen layouten möchten.

Mein Angebot:

  • SQL-Abfragen, Recodierungen und Klassifikation auf Attributebene,
  • Neuberechnungen von Attributen,
  • Statistische Auswertung ihrer Geodaten,
  • Klassische Geodatenverarbeitung im Vektorbereich:
    Puffer, Räumliche Abfragen und Verschneidungen
  • Automatisierte Prozessabläufe für QGIS, die mit der grafischen Prozessmodellierung der Toolbox erstellt werden.
  • Prozessierung von Höhendaten - Rasterdatenanalysen unter Einsatz von Rasterrechnerwerkzeugen,
  • Einrichtung von PostGis-Datenbanken für große Datenmengen,
  • Sichtbarkeitsanalysen,
  • Netzwerkanalysen,
  • Halbautomatische Luftbildklassifikation,
  • Entwicklung und Dokumentation komplexer Prozessmodelle,
  • und vieles andere mehr

Prozessabläufe gestalten
Ich gestalte Ihnen gerne automatisierte Prozessabläufe auf Basis des QGIS-Modellbuilder, mit denen Sie Ihre Arbeitsabläuft automatisieren können oder Funktionen abbilden, die sich in keinem einzelnen Werkzeug finden lassen.
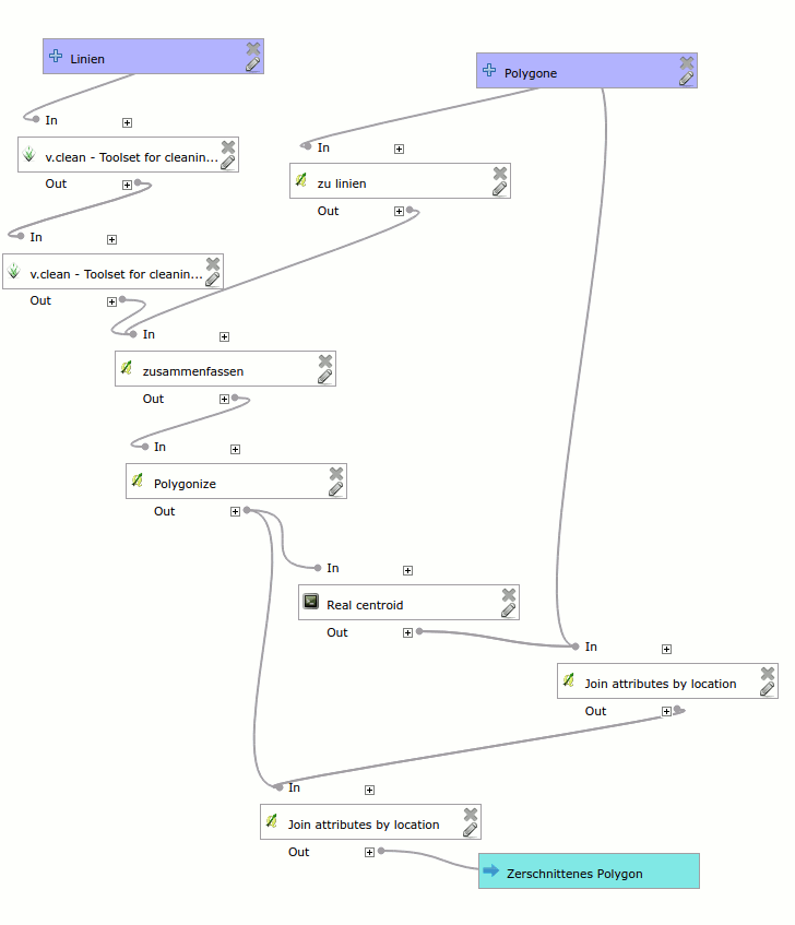
Der folgende Link stellt ein Modell da, mit dem ein Polygonlayer mit einem Linienlayer zerschnitten wird:
Ablaufschema des Modells
Die Modellerdatei zum herunterladen

Wenn topologisch unkorrekte Daten Ihre Analysen behindern, bereite ich die Geometrien so auf, dass sie frei von Lücken, Überlappungen, Duplikaten und anderen Fehlern sind.

Ich freue mich auf Ihre Anfragen!

Prozessablauf

GKG
Geodatenservice, Kartenwerkstatt + GIS-Schule


Dr.-Ing. Claas Leiner

Wilhelmshöher Allee 304 E
34131 Kassel

0561/56013445
claas.leiner@gkg-kassel.de



Copyright (c) 2014 Dr.-Ing. Claas Leiner
eMail: claas.leiner@gkg-kassel.de